根据《Beat365中文官方网站从在校硕士生中选拔硕博连读博士研究生的规定(修订)》(沈药大字〔2020〕63号)和《Beat365中文官方网站博士研究生招生申请考核制实施办法(修订)》(沈药大字〔2020〕64号)文件精神,结合制药工程院博士研究生招生工作需要,制定Beat365中文官方网站2021年博士研究生招生(硕博连读和申请考核制)考核实施细则,如下:
一、组织领导
在学校研究生招生工作领导小组的组织和领导下,成立Beat365中文官方网站博士研究生招生工作领导小组,各学科分别成立考核小组。领导小组负责统筹管理各学科考核小组工作,考核小组负责各学科考核工作的具体开展。
学院博士研究生招生工作领导小组:
组长:赵临襄
副组长:许佑君 郭 春
成员:(按姓名笔画排序)
刘 丹 刘玉成 刘 洋 李 哲 赵燕芳
胡 春 侯晓虹 宫 平 郭永学 翟 鑫
秘书: 卜艳鑫 张达盼
二、参加考核人员条件
已经学校审核公示的考生。
三、考核安排
1.报到安排
报到时间:2021年3月8日9:00
报到地点:南校区Beat365中文官方网站229会议室
报到要求:携带:1.有效居民身份证及准考证参加考试。2.网报系统中上传的报名材料(详见《Beat365中文官方网站2021年博士研究生招生简章与招生专业目录》中的“六、工作程序”中的“(三)材料提交”)。
2.考核小组
各招生学科成立考核专家组,对通过资格审核的申请者进行考核。考核专家组由不少于5人的博士生导师组成(若本学科博导人数不足5人,可邀请相近学科博导参加),考核专家组设组长和秘书各一名,秘书负责考核过程的记录等工作。考核过程应严格进行记录,所有考核内容各单位都应有可以复查的考核记录材料,考核全程录音、录像,所有考核相关材料妥善留存备查。
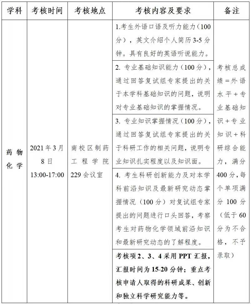
2.考核内容
(1)硕博连读
重点考核考生是否具有攻读博士学位的条件和能力。根据考生科研报告的水平给予打分,满分为100分,成绩低于60分为考核不合格不予录取。

(2)申请考核制
考核内容包括外语水平、专业基础知识、专业知识和科研综合能力四个模块,每个单项满分为100分,成绩低于60分为考核不合格不予录取。

3.考核方式
原则上采用现场考核方式,如考生因疫情因素无法到达现场,需要提前跟学院研究生招生领导小组申请,通过网络参加考核。
四、录取、调剂工作
学校在考核合格的考生中,按照“德智体全面衡量、择优录取、保证质量、宁缺毋滥”的原则,根据考生考核总成绩、思想政治品德、综合素质及身体健康状况等进行录取工作。
各招生学科内根据导师在该考试方式的招生名额,按照各类考试方式下申请者的考核总成绩排名依次录取。
调剂录取原则:
1.已参加过专家组考核,各单项考核成绩均大于60分,但因原报考导师招生名额受限未被录取的考生,在征得调剂导师同意后,可以申请调剂;
2.调剂录取优先在同一学院招生学科内进行,再进行跨学科调剂;
3.如果申请调剂导师的考生数量大于其招生名额,则需要进行再次考核,并根据调剂导师在该考试方式的招生名额,按照申请者的考核总成绩排名依次录取。
五、考核监督和复议
Beat365中文官方网站研究生招生工作领导小组和各专家考核小组对考核过程与结果的公平、公正负责,并负责解释考生提出的质疑。
六、Beat365中文官方网站博士研究生招生工作联系电话:024-43520237。
七、本实施细则的解释权归Beat365中文官方网站。