为确保Beat365官网2023年硕士研究生招生复试录取工作公平公正、科学规范,根据《Beat365中文官方网站2023年硕士研究生复试录取办法》(以下称“复试录取办法”)等文件精神,结合Beat365官网各学科专业具体实际,特制定Beat365官网2023年硕士研究生招生复试实施细则如下。
一、复试组织与管理
(一)成立制药工程学院硕士研究生招生复试工作领导小组,负责本学院研究生复试和录取工作的组织、协调与管理,指导招生复试专家组开展考核工作。
(二)成立招生复试专家组。在学校和学院指导下,确定考核内容,评分标准、考核程序,遴选政治过硬、责任心强、学术水平高、品行端正、规则意识强、保密意识强的教师参与复试工作。并将名单报院复试工作领导小组审核。
二、复试对象
已经在Beat365官网公示进入复试名单的考生。
三、一志愿复试安排

*请全体复试同学加入“Beat365中文官方网站2023硕士复试群”,QQ群号678023406,面试分组名单及安排后续将在群里公布
*笔试复试通知书即《Beat365中文官方网站2023年硕士研究生复试通知》,后续将在学校研究生院官网公布https://grs.syphu.edu.cn/
四、各专业一志愿复试细则
(一)复试专业代码及名称: 100701 药物化学、105500-06 药学(药物化学研究方向)、1007Z1 制药工程、086000-01生物与医药(制药工程)
复试内容包括专业考核和综合素质考核,其中专业考核满分200分,综合素质考核满分100分。
专业考核:满分200分,考试时间120分钟,考试方式为学校统一笔试。
专业考核内容详见Beat365官网研究生教育网公布的《Beat365中文官方网站2023年硕士研究生招生简章与招生专业目录》复试科目,具体流程详见学校复试通知。
综合素质考核:满分100分,约20分钟,考核方式为线下面试,考核老师根据考生回答问题的准确性、完整性程度和专业素养情况,现场给分。具体包括:
1.英语听说能力考核(30分)
(1)具体要求:进行英语自我介绍,针对主考教师的提问,用英语回答,时间约6分钟。
(2)评分标准:
a.考生英语发音与流畅度(5分)
b.语言准确性(10分)
c.表达能力与交流能力(15分)
2.科研基本技能(30分)
考核考生利用所学理论发现、分析和解决问题的能力,对本专业前沿研究和当今热点的了解程度以及在化学领域发展的潜力,创新精神和创新能力等,以综合性、开放性的能力型试题为主,时间约7分钟。
(1)具体要求:
a.简述科研实践经历及专业设想;简述1个科研实例(可以是考生参与过的实验、科学研究或阅读过的专业实验、科研文献);阐述自己对本专业的基本认识和志向,以及对研究生阶段学习的基本设想。
b.主考教师针对考生汇报,提出专业相关问题,考生作答。
(2)评分标准:
a.考核考生对本专业基本理论知识、实验理论知识及技能的掌握情况(15分)
b.考核考生对药物化学一些前沿研究和当今热点的了解程度(15分)
3.综合素质考核(40分)
思想政治素质和道德品质;对所报学科(研究方向)、专业(领域)以外的学习、科研、社会实践(学生工作、社团活动、志愿服务等)或实际工作表现等方面的情况;事业心、责任感、纪律性(遵纪守法)、协作性和心理健康情况;人文素养;以及举止、表达和礼仪等,时间约7分钟。
(1)具体要求:
a.考生介绍社会实践等经历;取得的成绩及获奖情况或实际工作表现等方面情况。
b.回答主考教师提问。
(2)评分标准:考核老师根据考生对相关问题的回答,对考生的思想政治素质、语言表达能力及逻辑性、思维能力、心理素质、人文素养以及举止、表达和礼仪等做出判断并给出相应分数。
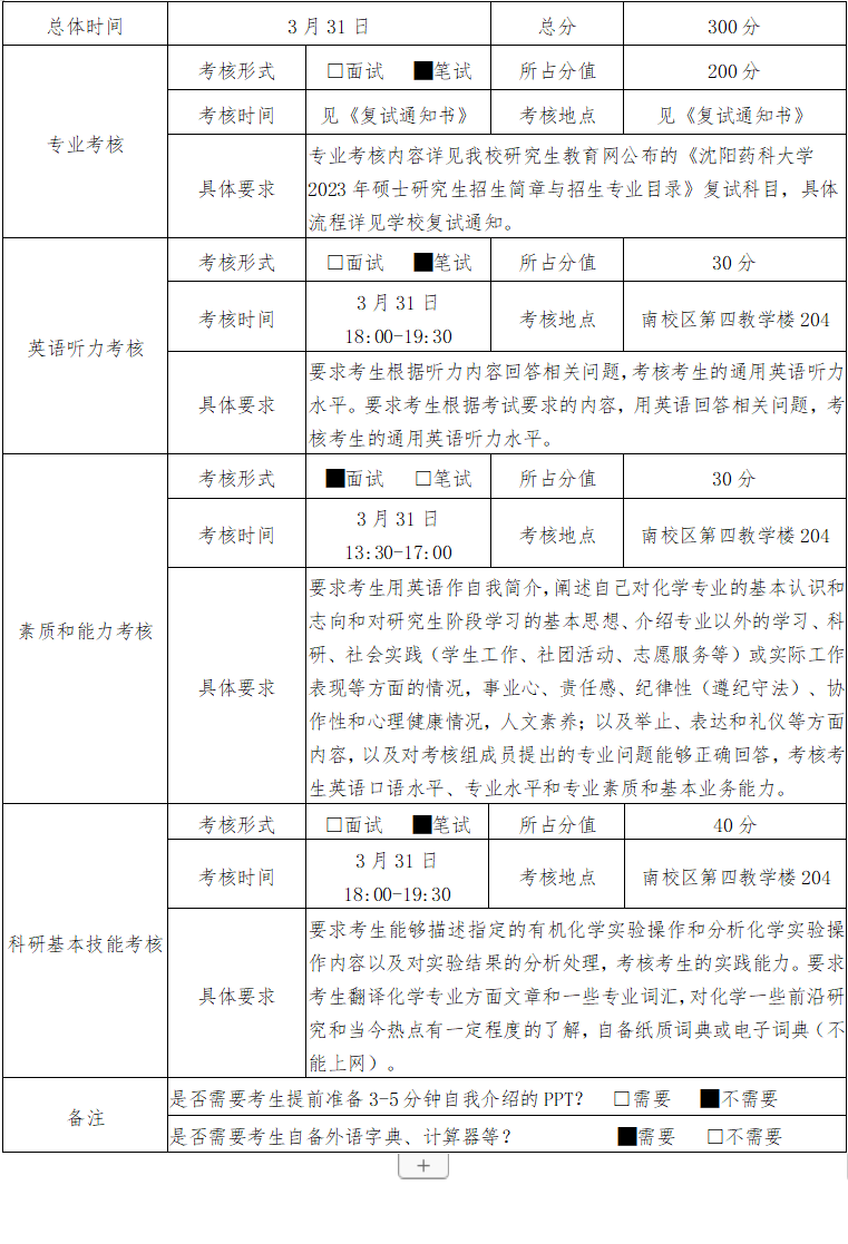
(二)复试专业代码及名称: 070300化学

(三)复试专业代码及名称: 081700化学工程与技术
复试包括专业考核和综合素质考核两部分,总分 300分,其中专业考核满分200分,综合素质考核满分100分,低于60分,不予录取;总分低于180分为不合格。复试采用网络远程复试,复试内容考虑网络远程复试的特点和要求,以综合性、开放性的能力型试题为主,每名考生面试时间不少于 20 分钟。
1.专业考核(200 分)
考核范围主要以招生简章中的复试科目为依据,以综合性、开放性的能力型试题为主。
(1)具体要求:
①考生简述科研实践经历。简述 1 个与所报考方向相关的科研实例【比如参与过的化学、化工、环境等实验课程、大创、本科期间学习实践、国内外学习交流等科学实践或阅读过的相关专业实验、科研文献】;简述硕士阶段的学习和研究设想。时间(5-6 分钟)
②专业基础知识问题考核。考生分别从学科设立的题库中随机抽取1套题(包括《有机化学》试题 3 题,任选 2 题),现场口述解答。
③主考教师针对考生汇报,提出专业相关问题,考生作答。
(2)评分标准:
专业考核环节总分为 200 分。考核老师根据考生回答问题的准确性、完整性程度和专业素养情况,现场给出总分数;考生获得的此项总分数为全部考核老师的平均分,平均分四舍五入后保留整数位。
①考核考生对本专业基本理论知识、实验理论知识及技能的掌握情况(160分)
②科研素养(40分)
考核考生利用所学理论发现、分析和解决问题的能力,对本学科发展动态的了解以及在本专业领域发展的潜力;创新精神和创新能力等。
2.综合素质考核(100分)
英语听说能力;思想政治素质和道德品质;对所报学科(研究方向)、专业(领域)以外的学习、科研、社会实践(学生工作、社团活动、志愿服务等)或实际工作表现等方面的情况;事业心、责任感、纪律性(遵纪守法)、协作性和心理健康情况;人文素养;以及举止、表达和礼仪等。
(1)具体要求:
①考生用英语自我介绍。时间(2-3 分钟)
②主考教师用英语提出1-2个问题,考生用英语回答。
③考生介绍社会实践经历。用中文介绍社会实践等取得的成绩及获奖或实际工作表现等方面情况。
④综合素质考核。考生回答主考教师提出的问题。
(2)评分标准:
综合素质考核总分为100分。考核老师根据考生对相关问题的回答,对考生的英文表达与应用能力、思想政治素质、语言表达能力及逻辑性、思维能力、心理素质、人文素养以及举止、表达和礼仪等做出判断并给出相应分数。考生获得的此项总分数为全部考核老师的平均分,平均分四舍五入后取整数。
①考生英语发音与流畅度(5分)
②英语语言准确性(5 分)
③英语的表达能力与交流能力(10分)
④考生介绍社会实践经历。重点考察取得的成绩及获奖或实际工作表现等方面情况。
⑤综合素质考核。重点考察考生回答问题是否流利、清晰、快速等。
以上④和⑤考核项目优秀(71-80分)、良好(61-70分)、中等(51-60分)、合格(44-50分)、不合格<44分。
3.面试步骤
(1)考生按照系统随机分配进入考场,按照考试要求进行身份识别;
(2)进行综合素质考核(满分100分)。
(3)进行专业考核(满分200分)。
(4)考生在主考教师的明确示意下方可离开线上考场。
4.其它
请复试和调剂考生将个人简历在面试日期前 2 天发送至智杨老师邮箱(zhiyang0412@163.com)。
(四)复试专业代码及名称: 086000-02生物与医药(制药环境工程)
复试包括专业考核和综合素质考核两部分,总分300分,其中专业考核满分200 分,综合素质考核满分100分,低于60分,不予录取;总分低于180分为不合格。复试采用网络远程复试,复试内容考虑网络远程复试的特点和要求,以综合性、开放性的能力型试题为主,每名考生面试时间不少于20分钟。
1.专业考核(200 分)
考核范围主要以招生简章中的复试科目为依据,以综合性、开放性的能力型试题为主。
(1)具体要求:
①考生简述科研实践经历。简述1个与所报考方向相关的科研实例【比如参与过的环境科学和环境工程以及化学、化工等实验课程、大创、本科期间学习实践、国内外学习交流等科学实践或阅读过的相关专业实验、科研文献】;简述硕士阶段的学习和研究设想。时间(5-6 分钟)
②专业基础知识问题考核。考生分别从学科设立的题库中随机抽取1套题(包括《分析化学》试题 3 题,任选2题),现场口述解答。
③主考教师针对考生汇报,提出专业相关问题,考生作答。
(2)评分标准:
专业考核环节总分为 200 分。考核老师根据考生回答问题的准确性、完整性程度和专业素养情况,现场给出总分数;考生获得的此项总分数为全部考核老师的平均分,平均分四舍五入后保留整数位。
①考核考生对本专业基本理论知识、实验理论知识及技能的掌握情况(160分)
②科研素养(40分)
考核考生利用所学理论发现、分析和解决问题的能力,对本学科发展动态的了解以及在本专业领域发展的潜力;创新精神和创新能力等。
2.综合素质考核(100 分)
英语听说能力;思想政治素质和道德品质;对所报学科(研究方向)、专业(领域)以外的学习、科研、社会实践(学生工作、社团活动、志愿服务等)或实际工作表现等方面的情况;事业心、责任感、纪律性(遵纪守法)、协作性和心理健康情况;人文素养;以及举止、表达和礼仪等。
(1)具体要求:
①考生用英语自我介绍。时间(2-3 分钟)。
②主考教师用英语提出 1-2 个问题,考生用英语回答。
③考生介绍社会实践经历。用中文介绍社会实践等取得的成绩及获奖或实际工作表现等方面情况。
④综合素质考核。考生回答主考教师提出的问题。
(2)评分标准:
综合素质考核总分为 100 分。考核老师根据考生对相关问题的回答,对考生的英文表达与应用能力、思想政治素质、语言表达能力及逻辑性、思维能力、心理素质、人文素养以及举止、表达和礼仪等做出判断并给出相应分数。考生获得的此项总分数为全部考核老师的平均分,平均分四舍五入后取整数。
①考生英语发音与流畅度(10分)
②英语语言准确性(5分)
③英语的表达能力与交流能力(15分)
④考生介绍社会实践经历。重点考察取得的成绩及获奖或实际工作表现等方面情况。
⑤综合素质考核。重点考察考生回答问题是否流利、清晰、快速等。
以上④和⑤考核项目优秀(71-80分)、良好(61-70分)、中等(51-60分)、合格(44-50分)、不合格<44分。
3.面试步骤
(1)考生按照系统随机分配进入考场,按照考试要求进行身份识别;
(2)进行综合素质考核(满分100分)。
(3)进行专业考核(满分200分)。
(4)考生在主考教师的明确示意下方可离开线上考场。
4.其它
请复试和调剂考生将个人简历在面试日期前 2 天发送至梁宁老师邮箱 (294418679@qq.com)。
五、调剂复试安排

*请同学加入“Beat365中文官方网站2023硕士复试群”,QQ群号678023406,调剂安排后续将在群里公布
六、各专业调剂复试细则
(一)调剂专业代码及名称: 1007Z1 制药工程、 086000-01生物与医药(制药工程)
复试内容包括专业考核和综合素质考核,其中专业考核满分200分,综合素质考核满分100分。
1.专业考核:满分200分,约10分钟,考核方式为网络远程面试;专业考核内容详见Beat365官网研究生教育网公布的《Beat365中文官方网站2023年硕士研究生招生简章与招生专业目录》复试科目。
具体要求:
a.考生分别从学科设立的题库中随机抽取1套题(包括《药物化学》试题2题,《化学制药工艺学》试题1题),现场口述解答。
b.考生回答评委现场提出的其他专业基础知识问题。
2.综合素质考核:满分100分,约10分钟,考核方式为网络远程面试,具体包括:
(1)外语听说能力:30分;
具体要求:进行英语自我介绍,针对主考教师的提问,用英语回答,时间约6分钟。
(2)科研基本技能:30分;
具体要求:
a.简述科研实践经历及专业设想;简述1个科研实例(可以是考生参与过的实验、科学研究或阅读过的专业实验、科研文献);阐述自己对本专业的基本认识和志向,以及对研究生阶段学习的基本设想。
b.主考教师针对考生汇报,提出专业相关问题,考生作答。
(3)综合素质与能力:40分
具体要求:
a.考生介绍社会实践等经历;取得的成绩及获奖情况或实际工作表现等方面情况。
b.回答主考教师提问。
(二)调剂专业代码及名称: 070300化学
与一志愿复试细则一致。
(三)调剂专业代码及名称: 081700化学工程与技术
与一志愿复试细则一致。
(四)调剂专业代码及名称: 086000-02生物与医药(制药环境工程)
与一志愿复试细则一致。
七、资格审核
一志愿复试考生须在规定时间通过“Beat365中文官方网站研究生招生管理系统”(http://yjs.syphu.edu.cn/pas)要求上传以下材料,调剂考生资格审核时间另行通知。
1.身份证原件;
2.学历(学籍材料):应届本科毕业生的学生证原件、从教育部学信网下载的《教育部学籍在线验证报告》;非应届本科毕业生的本科毕业证书和学位证书的原件、学信网下载的《学历证书电子注册备案表》或教育部学历认证中心出具的“学历认证报告”,在境外获得学历证书的考生的教育部留学服务中心出具的学历认证;
3.同等学力以及 “退役大学生士兵”专项计划等报考人员的证明材料;
(1)同等学力报考人员:英语水平材料、成绩单;
(2)“退役大学生士兵”专项计划报考人员:入伍批准书、退出现役证;
4.享受加分政策考生的证明材料:如考生人事档案内的服务合同,相关项目服务期满考核材料等。
5.本人签字的《2023年硕士招生考试考生诚信复试承诺书》(研究生院官网通知附件处下载)
具体操作详见《五思研究生招生在线复试系统操作手册(考生版)》(研究生院官网通知附件处下载)
八、网络远程复试系统测试
为保证复试考核顺利进行,凡采用网络远程面试方式考核的考生需提前进行系统测试,具体要求如下:
1.系统测试时间:3月30日上午10:00-11:00
2.系统测试网址:http://yjs.syphu.edu.cn/pas
3.系统测试流程:
①请考生按照《Beat365中文官方网站2023年硕士研究生网络远程复试要求》(研究生院官网通知附件处下载)要求提前做好相应软硬件及相关准备,系统操作流程见附件2。
②参加系统测试前,须确认是否完成有关资格审核材料的提交。登陆系统后,查看资格审核审核结果,未符合要求的,须按要求进行补充。
③登录复试系统,在线抽取面试序号,同时将双机位两个设备端的腾讯会议的个人账户名称修改为“面试序号-考生”,如1-考生,2-考生。
④点击复试环节下的“在线面试”按钮进入面试安排界面,认真阅读并确认《Beat365中文官方网站2023年硕士研究生招生考试考生复试承诺书》和《Beat365中文官方网站2023年研究生招生网络远程复试考场规则》。
⑤进入候考室,接收网络候考室公告及组内通知,保持候考状态,了解测试进度。按照工作人员安排,逐次进入面试间,同工作人员测试音频、视频效果,熟悉系统操作功能。测试无异常的考生,复试期间原则上须继续使用测试期间的设备、环境、网络,测试异常的须及时查找原因并予以及时解决。测试老师只做系统测试,关于考试内容相关问题,测试老师一律不予解答。
本学院线上面试各专业模式测试时间安排如下:

*请同学加入“Beat365中文官方网站2023硕士复试群”,QQ群号678023406,调剂系统测试时间后续将在群里公布
九、录取及调剂
1.详见学校复试录取办法和调剂方案。
2.调剂考生复试: 4月6日-4月13日,具体安排以制药工程学院各招生学科通知为准。
十、考核监督和复议
Beat365中文官方网站研究生招生复试工作领导小组和各招生复试专家组对考核过程与结果的公平、公正负责,并负责解释考生提出的质疑。
Beat365中文官方网站研究生招生工作联系电话:024-43520237,邮箱:Avery1110@163.com,Beat365中文官方网站2023硕士复试群QQ群号678023406。
十一、本实施细则的解释权归制药工程学院。